通知公告
关于做好“一站式”学生社区值班工作的通知
来源: 添加日期:2024-10-12
为贯彻落实高校“立德树人”根本任务,进一步完善“三全育人”工作体系,推进“一站式”学生社区建设,切实推进伟德源自英国1946队伍下沉一线深入学生中间,根据《关于进一步加强和改进高校学生管理与服务工作的意见》(皖教工委〔2024〕132 号)和《伟德国际集团“一站式”学生社区综合管理模式建设工作实施方案》(院党字〔2023〕81 号)等文件要求,现将学生社区值班工作通知如下:
一、值班时间
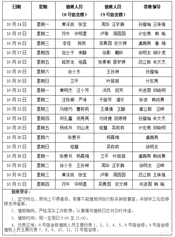
周一至周日9:00——21:00
二、值班地点
宿舍楼8号楼和9号楼一楼社区工作站(101室)
三、值班和带班人员
学生管理相关部门中层干部,一站式学生社区相关工作人员,各二级学院党总支书记、副书记,团学工作负责人,专职辅导员。
四、值班职责
1.开展社区每日巡查。深入每栋学生宿舍,了解学生思想动态,帮助学生解决实际困难;
2.加强社区学生安全教育。对学生在社区的违纪违规和不文明行为要及时制止,通过反复教育和经常提醒,促进学生文明行为习惯养成,打造平安文明社区;
3.预防和处置社区学生突发事件。对宿舍内发生的突发或紧急情况,第一时间赶赴现场,第一时间协调处理,结合实际情况向24小时值班干部或带班领导汇报,确保学生安全与校园稳定;
4.开展谈心谈话工作。深入学生宿舍,通过谈心谈话详细了解学生的思想、学习和生活情况,指导并帮助学生解决学业生活困难;
5.组织或协助开展各项社区活动。利用“一站式”学生社区阵地,围绕党建引领、学业指导、劳动实践、文体活动等内容,协助开展宿舍文化建设等丰富多彩的社区活动;
6.做好应诉接访工作。细致耐心接待来访的学生,收集他们的意见和诉求,并快速予以解决;
7.加强沟通联系。充分发挥社区学生骨干的作用,加强与宿舍管理员和楼层长的的沟通交流,确保学生公寓秩序良好;
8.督促物业卫生打扫。督促物业及时清扫社区楼栋公共区间的卫生,确保社区环境干净整洁。
三、值班要求
1.提高政治站位,强化思想认识。值班时要坚守岗位,不得擅自离岗,切实履行好工作职责。
2.值班期间要及时完成值班记录本填写,按时到岗,不迟到不早退,不得擅自离岗、无故旷班。因故无法值班,需向伟德源自英国1946处提交调班申请,经审批同意后方可调班。
3.值班期间要严格要求自己,规范言行举止,做好学生表率。
4.带班领导在工作期间,到社区工作站查看值班情况,了解学生需求并巡视各宿舍区具体情况。
伟德国际集团“一站式”学生社区值班安排(10月)

伟德源自英国1946处
2024年10月11日
伟德源自英国1946处(部)